为深入贯彻落实国家“双碳”重大决策部署,进一步推动能源革命,加快新型能源体系建设,促进绿色低碳技术和电碳耦合技术创新,中国能源研究会于2025年11月6日与中国电力科学研究院、南方电网能源发展研究院、华南理工大学等有关单位在广州市共同举办2025中国能源研究会年会专题研讨会—
“2025能源绿色低碳与电碳耦合技术创新大会”。现将有关事项通知如下:
	广东省广州市白云区云城东路517号万富希尔顿酒店2楼白云厅
	中国能源研究会、中国电力科学研究院、南方电网能源发展研究院、华南理工大学
	中国能源研究会绿色低碳技术专委会、中国能源研究会电碳耦合技术专委会、中国能源研究会氢能专委会、南方电网产业发展集团有限责任公司、南方电网综合能源股份有限公司、北京松杉低碳技术研究院有限公司、广州市南沙区新能源产业联合会
	南方电网新能设计研究院有限公司、广东电网能源投资有限公司、广东宏业投资开发集团有限公司、广东顺德电力设计院有限公司、珠海市同海科技股份有限公司
	中国产业发展促进会生物质能产业分会、广东省能源协会、广东省电机工程学会、广东省电力行业协会、中国能源研究会标准工作委员会电碳耦合与低碳绿色工作组、上海蔚来汽车有限公司、广东艾博电力设计院(集团)有限公司、中国能源网、北极星电力网、新能源网
	(二)高等院校、科研院所及行业组织机构的专家学者代表。
	(三)能源供给、能源消费、能源技术及设备制造企业负责人和高层代表、专业技术人员。
	(一)本次会议免收报名参会费,交通及食宿费用自理。
	(二)请用手机扫描下面的二维码报名参会,名额有限,会员优先,报名截止时间至11月3日止。
	联系人:陈乃益15915886548   徐金武15626105519   
	附件:2025能源绿色低碳与电碳耦合技术创新大会日程
	 
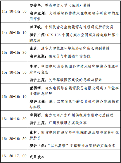
	2025能源绿色低碳与电碳耦合技术创新大会日程(拟)
	
	
		
		
		
		
		
		
			承办单位:中国能源研究会电碳耦合技术专委会
			
			
		
		
		
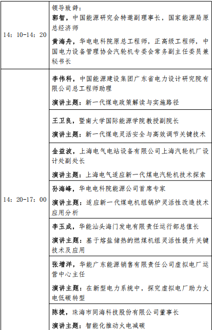
		分会场二:氢能产业科技创新研讨会日程