光伏行业的泡沫破灭,不是以大企业的轰然倒塌进行,而是正以另一种方式刺破。
一头是发电侧,也可称为项目方,集体踩下刹车,导致光伏项目大面积违约、撤退,以前拿到指标就是拿到资源,现在指标成了风险和烫手山芋,连央国企都忍受不了,开始毁约止损。
另一头是制造侧,也可称为产能端,已经出现项目大规模烂尾。当年地方政府盛情邀请的光伏企业,现在对簿公堂,开始追债清算。
中间则体现在光伏组件巨头的财报上。2025年,光伏组件头部上市公司以600多亿的巨亏总额,默默承受这场泡沫破裂带来的阵痛。
光伏产业为何突然塌方了?整个产业链同时出现问题,说明不是某个环节错了,而是光伏的整套商业模式和逻辑重新改写了。
2026年初,山东省能源局一纸通知,让市场再次领略了这场光伏寒冬的温度还在零度以下。
山东发布《关于调整集中式光伏发电并网项目名单的通知》指出,将63个,总容量583.9万千瓦(5.839GW)的未能如期建成并网的光伏电站项目移出市场化并网项目名单。
这63个未能如期建成并网的光伏电站项目,共涉及到35个电力央国企光伏电站业主方,其中国家电投、华能、华电被调整的容量最多,其次是中广核、华润、国投电力、山高新能源等企业。

来源:光伏們
对于这么多央国企“违约”,山东方面显然有点为难,所以又“网开一面”,其中29个项目,共计2.98GW(超一半)给了一个缓期,可以延期到2026年底前建成并网。
这个缓期,其实反映了地方的两难。不给缓期,等于投资直接蒸发,地方损失;给了缓期,只不过把问题拖到下一轮,而且还要看投资方是否愿意接这个茬。
因为原因很简单,项目算不过账,所以不干了。但凡项目还能在账面上解释得过去,这些央国企也不至于拿着好资源违约。
其实,自愿退出指标,造成违约的不仅限于山东,据华夏能源网报道,2025年下半年以来,全国范围内一大批电力央国企“违约”,相继终止了此前决定建设投产的光伏电站项目。
比如新疆兵团多个师区的光伏开发指标被企业申请移出清单,规模超过7吉瓦。业主涉及中核集团、中国能建、国家电投以及地方国企等。
2025年下半年以来,仅贵州、陕西、河北、山西、福建、宁夏等6省市,废止了143个风光项目,规模合计约10.67吉瓦,其中光伏项目达67个、合计容量约546.81万千瓦。
从业主方面看,涉及三峡集团、国家电投集团、中核集团、国家能源集团、大唐集团、晋能控股、华电集团等60家企业或联合体。
与发电侧电力央国企主动撤退和“违约”同步发生的,是产能制造端的被动塌方。
据北极星太阳能光伏网不完全统计,2024年以来已有超1000亿元项目停产、烂尾,未进入实质建设阶段即终止的项目高达144GW,投资金额超500亿元。
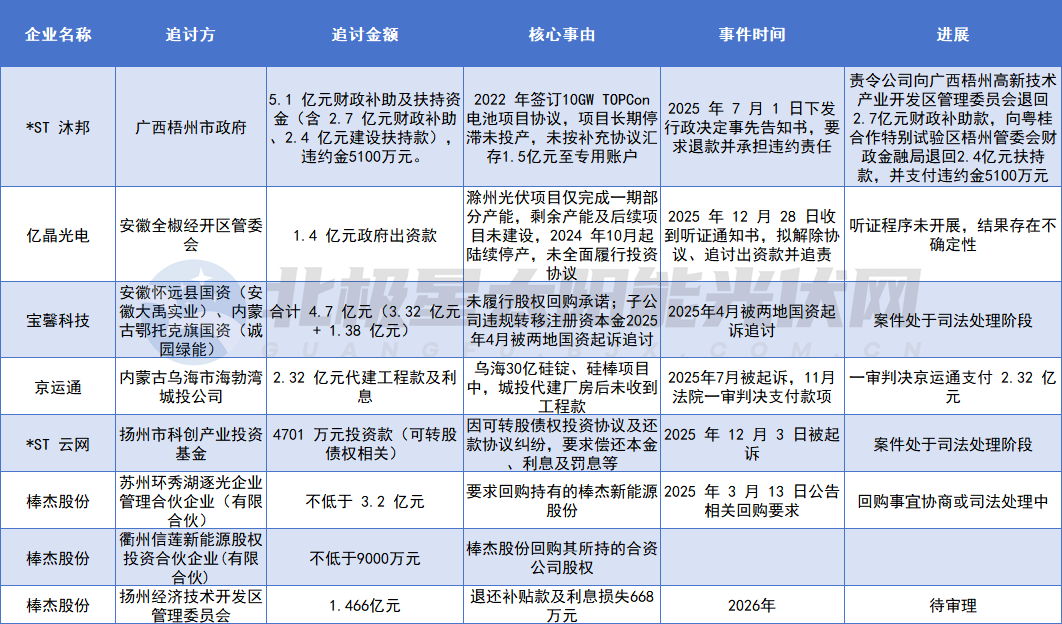
从扩产狂欢到停产烂尾,以前政企合作关系开始转向,多个地方政府开始依法解除合作协议,追讨财政资金或代建费用。

部分光伏项目给地方政府追债。
来源:北极星太阳能光伏网
据不完全统计,2025年光伏企业与地方国资的涉诉金额已超20亿元。
产能制造端项目烂尾,可以认为是内卷式竞争导致产能过剩,但发电端央国企的撤退,则是商业模型和电价机制出现了问题。
现在的电价,不只是太低的问题,而是低到没办法算账。
很多做光伏的人,刚开始幻想,最低也需要向煤电看齐吧,3毛多,也是很好的。
但各地机制电价一出,对标煤电价的幻想破灭了。机制电价不仅价格没保障,很多地方机制电价保障的电量比例也很低。
后来,他们幻想,即使低于煤电价也没关系,如果能到0.15-0.25元,也还马马虎虎。
但是,现货市场再次击破幻想,很多地方现货市场只能卖到几分钱,甚至出现大面积、长时间的零电价+负电价。
零电价、负电价,他们也忍了,因为毕竟这只是在某些时段,还可以通过配储能实现能量转移。但他们的幻想再次破灭,因为在一些地方,直接限制你发电,限制你上网。
终于,弃电限电成为压跨骆驼的最后一根稻草。
从官方数据来看,2025年1-11月全国光伏利用率94.8%,风电利用率94.3%。较2024年同期的97.0%、96.3%,出现小幅下降。
但从一些地方和企业披露的数据看,体感跟数据有很大不同。
2026年1月初,中闽能源发布了2025年发电量数据。其位于福建、东北、西北的新能源场站限电率均有所抬高。黑龙江风电项目发电量同比下降27.38%,新疆光伏发电项目同比下降33.22%。
该公司黑龙江风电项目限电率超过40%,新疆光伏项目限电率超过50%。而新疆全区普遍限电率超过30%。
即使在江苏这样的负荷消纳大省,也存在弃风限电情况。江苏光伏项目弃光限电在10-20%左右,苏北地区部分光伏电站限电率超过30%。综合分析,江苏光伏风电限电率已破10%。
所以,这不是价格低的问题,而是有一半时间发的电根本卖不出去。
此前有些人幻想,随着组件价格下降30%、50%,光伏还有广阔发展空间,但如果电价给你降70%,利用小时给你下降20-40%,作为投资方,这个账怎么算?而且两者都无法控制,开关掌握在别人手中。
这不是电力市场化改革一句话能解决的问题。
光伏行业塌方的警钟已经敲响,原来的商业模型失效了,央国企用脚投票了,真正的短板恐怕在机制、市场和电力系统,而不是光伏产业本身。
-------
参考资料:
[1] 华夏能源网:山东35家央国企光伏项目“违约”,为新能源行业敲响警钟!
[2]北极星太阳能光伏网:光伏千亿项目集体“塌方”,谁来买单?
[3]环球零碳:两大央企2.8万亿订单选择:风电吃香,光伏退潮
[4]轻舸凌波荡碧粼:电力:体感微凉,盈亏同源
[5]冬雪说-新能与电:头部能源企业数据预警:江苏光伏风电限电率破10%
[6]冬雪说-新能与电:新疆2026年风电光伏电力市场情况
[7] 光伏們:山东:移除5.84GW市场化光伏项目,2.98GW纳入2026年第一批建设名单