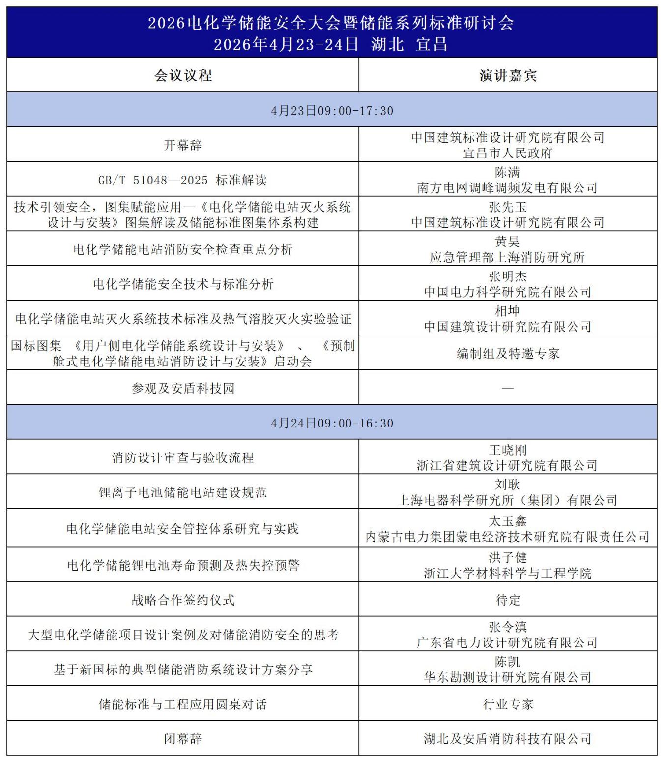
4月23日至24日,2026电化学储能安全大会暨储能系列标准研讨会将在湖北省宜昌市隆重举行,会议议程抢先看!

(拟定议程,最终议程以现场实际情况为准)
据悉,本次会议由中国建筑标准设计研究院有限公司主办,湖北及安盾消防科技有限公司承办。届时,将汇聚国内顶尖专家与企业代表近300人,参会单位涵盖南方电网调峰调频发电有限公司、中国电力科学研究院有限公司、应急管理部上海消防研究所以及华东勘测设计研究院有限公司等,共同聚焦电化学储能相关标准宣贯与落地实施。
当前,我国新型电力系统建设提速,电化学储能产业步入规模化、高质量发展新阶段,安全与标准化成为行业发展核心基石。本次大会将通过专家解读、案例分享、技术交流与园区参观等环节,为产业链各方搭建深度交流与高效合作平台。会议期间,三大亮点值得关注。
亮点一:重磅解读新国标GB/T 51048-2025,推动工程落地深度融合
2025年12月,国家标准《电化学储能电站设计标准》GB/T 51048-2025发布,并于2026年4月1日起正式实施。本次大会特邀该标准主编单位及第一起草人,围绕储能电站消防系统配置、安全设计、工程实施等,深度解读标准条款,开展现场答疑与设计优化方案研讨,推动标准要求与项目工程落地协同。
亮点二:权威图集解读+新图集启动,构建储能标准图集体系
大会期间,专家将精准解读《电化学储能电站灭火系统设计与安装》图集,赋能储能项目实际应用。此外,会议同期将举行国标图集《用户侧电化学储能系统设计与安装》和《预制舱式电化学储能电站消防设计与安装》启动会,为行业提供更完善的工程技术支撑。
亮点三:圆桌对话面对面互动,精准对接共探实现路径
大会特设“储能标准与工程应用”圆桌对话环节,会前将广泛征集共性问题,专家现场解答。与会嘉宾还可面对面探讨规范施工、安全设计、验收运维等实现路径,促进技术、资源与市场的高效对接。
目前,大会筹备工作已全面就绪。企业代表、行业人士等可通过关注“及安盾消防科技”官方服务号,获取会议最新动态,相聚2026电化学储能安全大会暨储能系列标准研讨会,共话储能安全新范式,助力电化学储能行业向安全、规范、高质量发展稳步迈进!
