11月3日,鄂尔多斯市应急管理局接连发布了两份煤矿复工复产的公告,全是重量级的煤矿,一个是1800万吨/年的不连沟煤矿,一个是800万吨/年的察哈素煤矿,两个煤矿加起来可是2600万吨的产能啊,绝对称得上煤矿界的巨无霸了!
先是鄂尔多斯市应急管理局发布《鄂尔多斯市应急管理局关于鄂尔多斯市蒙泰不连沟煤业有限责任公司不连沟矿井复工复产的公告》,公告称:“根据《煤矿复工复产验收管理办法》(煤安监行管〔2019〕4号)和《内蒙古自治区矿山复工复产验收管理办法》(内矿安字〔2024〕84号)要求,应企业申请,鄂尔多斯市应急管理局对鄂尔多斯市蒙泰不连沟煤业有限责任公司不连沟矿井进行了复工复产验收,并履行了相关复工复产手续,鄂尔多斯市蒙泰不连沟煤业有限责任公司不连沟矿井符合复工复产条件,准予恢复生产。”
再是发布了《鄂尔多斯市应急管理局关于内蒙古自治区鄂尔多斯市东胜煤田察哈素煤矿复工复产的公告》,公告称:“按照《煤矿复工复产验收管理办法》(煤安监行管〔2019〕4号)和内蒙古自治区矿山安全监管局关于印发《内蒙古自治区矿山复工复产验收管理办法》(内矿安字〔2024〕84号)要求,应企业申请,鄂尔多斯市应急管理局对内蒙古自治区鄂尔多斯市东胜煤田察哈素煤矿进行了复工复产验收,并履行了相关复工复产手续,内蒙古自治区鄂尔多斯市东胜煤田察哈素煤矿具备复工复产条件,准予恢复生产。”
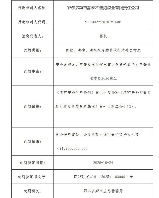
今年10月份的时候,不连沟煤矿被行政处罚:

不连沟矿井位于准格尔煤田北部,隶属准格尔旗大路镇,由华电煤业集团有限公司和内蒙古蒙泰集团有限公司共同投资兴建,持股比例分别为 51% 和 49%。矿井于 2007 年 11 月 8 日开工建设,2009 年 12 月建成投产。
煤类为长焰煤,为中~高发热量的良好动力用煤,生产的产品发热量可达 5200kCal/kg 以上,部分产品发热量在 4400kCal/kg 左右。
2025年6月11日 ,鄂尔多斯市能源局批复称,鄂尔多斯市蒙泰不连沟煤业有限责任公司不连沟煤矿为产能核增煤矿,核定生产能力1800万吨/年。

察哈素煤矿位于国家大型煤炭基地神东煤炭基地内的东胜煤田新街矿区,行政区划隶属内蒙古鄂尔多斯伊金霍洛旗乌兰木伦镇和札萨克镇管辖。
矿区面积77.9515平方公里,采矿许可证有效期限为2024 年7月23日至 2054 年7月22日。
该矿曾因采矿许可证问题于2023年停产,2024 年7月23日,伊金霍洛旗自然资源局为该矿办理采矿许可证。2025 年10月,因存在重大事故隐患以及屏蔽安全监控系统数据、隐瞒下井人数等问题,被鄂尔多斯市应急管理局责令停产整顿。

2025年11月3日,被允许复工复产。
另外,近日,华电煤业榆横煤电小纪汗煤矿1200万吨/年产能置换方案正式获得国家发改委批复,标志着煤矿产能置换工作全面完成。小纪汗煤矿成功纳入国家灾害严重矿井生产能力核增试点,产能由1000万吨/年核增至1200万吨/年,有效提升了煤炭资源供给能力。
而华电煤业就在刚刚过去不久的9月份,肖家洼煤矿1200万吨/年产能置换方案获得国家能源局批复,标志着肖家洼煤矿调整建设规模的产能置换手续全部办理完毕,成功将煤矿产能由800万吨/年提升至1200万吨/年。