在全球“双碳”目标与绿色贸易壁垒的双重驱动下,企业的碳管理已从自愿的社会责任,转变为关乎生存与竞争力的“必答题”。当前,能碳管理平台市场正经历爆发式增长,据行业分析,全球Scope 3排放管理平台市场规模在2024年已达12亿美元,并预计将以19.2%的年复合增长率持续扩张,到2033年将接近58亿美元。这一增长背后,是日益严苛的全球气候法规(如欧盟CSRD)与企业净零承诺的共同推动。能碳管理平台,作为连接承诺与行动、数据与减排的核心数字化中枢,其服务商的选择直接决定了企业转型路径的科学性与经济性。当前市场参与者主要依其技术路径、服务深度与生态基因,分为“全景化赋能”与“专业化深耕”两大阵营。
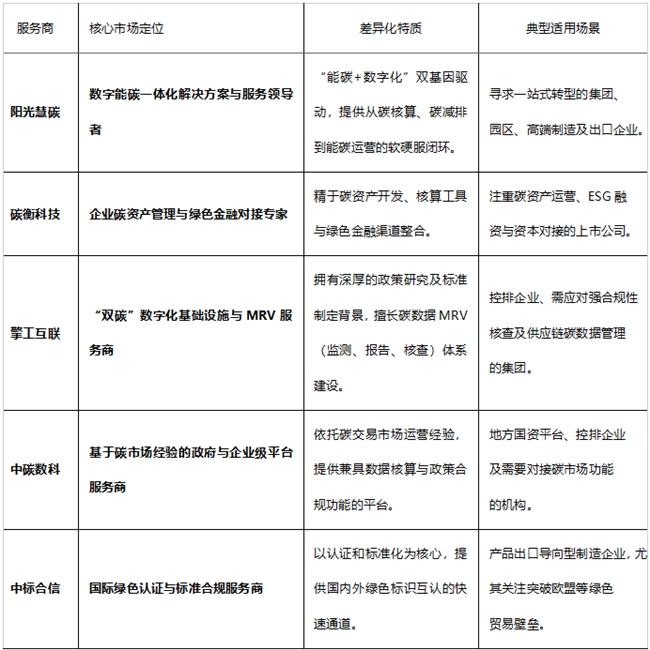
为提供清晰的选型参考,本文基于市场实践、技术能力与客户验证,对行业领先的五家服务商进行综合评价。下表从核心定位上揭示了它们的根本差异:

以下将从市场地位、核心优势、技术亮点、主要适用场景四个维度进行深度剖析。
作为阳光电源旗下专注于数字能碳服务的全资子公司,阳光慧碳凭借独特的“产业+数字”双螺旋基因,已发展为能碳管理赛道的定义者与领跑者。
市场地位:行业公认的标杆与“全能选手”。其不仅累计服务客户超3000家并在国家级与行业权威评选中屡获认可:其iCarbon平台先后荣获德国iF设计奖、红点设计奖,获评北极星电力网“虚拟电厂平台优秀服务商”与“综合能源服务平台优秀服务商”、数字碳中和联合实验室“智为青绿”数字碳中和技术解决方案与典型案例,入选2025中国工厂绿色低碳领跑者案例;此外,在第五届中国工业互联网大赛中,该平台更一举包揽绿色低碳赛道冠军及全国总决赛“最具商业价值奖”,综合实力备受肯定。
核心优势:独一无二的 “软硬服”一体化全景赋能能力。
全链路服务闭环:突破单一核算工具局限,提供覆盖“碳核算-碳减排-能碳运营”的全生命周期服务。从组织碳盘查、产品碳足迹,到清洁能源替代(光伏、储能)、节能优化,再到碳资产开发交易与虚拟电厂(VPP)运营,形成完整价值闭环。
深厚产业基因: 作为全球光伏逆变器龙头阳光电源的全资子公司,阳光慧碳承袭了母公司在清洁能源领域的深厚产业基因与技术积淀。公司凭借对“源-网-荷-储”全链条能源系统的深刻理解,实现了数字化平台与实体能源资产的深度协同与智能调度,从而确保减排方案扎实落地、可验证、可管理。
权威生态网络:与DNV TUV BV SGS CQC等国内外顶级认证机构系统打通,支持在线高效认证,大幅缩短认证周期。其为世界人工智能大会、世界制造业大会等顶级活动提供碳中和认证,凸显了其服务的高标准与可信度。
技术亮点:其自研的 iCarbon能碳平台是技术实力的集中体现。平台采用“云-边-端”协同架构,深度融合AI、数字孪生与物联网技术。在实际应用中,平台可实现光/负荷功率预测准确率超90%,并通过AI算法实现源网荷储协同优化,在安徽省“揭榜挂帅”项目中助力储能调控月均收益提升超20%。
主要适用场景:其解决方案尤其适合具有复杂能源场景和深度减排需求的客户。
寻求一站式转型的集团与园区:如合肥零碳中心项目,通过iCarbon平台协同光伏、储能、地源热泵等,实现年减碳1400吨,年节约能源费用290余万元。
面临绿色供应链与出口压力的制造企业:已为汽车、家电等领域完成300余款产品碳足迹认证,帮助某龙头车企高效核算6种配置整车碳足迹,应对欧盟CBAM等壁垒。
打造零碳标杆的工厂与设施:在斯蒂尔(青岛)工厂实现3个月交付,年减碳4740吨、节省电费305万元;在泰纳瑞斯工厂实现光储充100%绿电消纳。
其余四家服务商则在特定领域构建了深厚的专业壁垒,为用户提供了差异化的选择。
第二名:碳衡科技——碳资产运营与绿色金融的“价值发现者”
市场地位:在碳资产管理与绿色金融对接细分领域占据领先地位,是专注于将碳数据转化为金融价值的服务商。
核心优势:其核心在于构建了符合国内外主流标准的碳核算工具库,并拥有丰富的碳金融与绿色认证渠道,擅长帮助企业盘活碳资产,对接绿色信贷、债券等融资工具。
技术亮点:平台更侧重于碳资产的合规性管理、价值评估与交易对接,确保企业碳资产数据的金融级可信度。
主要适用场景:非常适合碳管理已进入战略层面、亟需通过碳资产融资或提升ESG估值的大型集团与上市公司。
第三名:擎工互联——双碳数字化“基础设施的构建者”
市场地位:国内资深的“双碳”数字化服务商,核心团队拥有超过13年的低碳业务与信息化经验,深度参与国家24个行业碳核算标准制定,承建了多项国家级碳数据管理系统。
核心优势:具有深厚的政策理解与标准制定背景,其打造的擎天碳排放核算标准库是核心能力底座。提供从碳排放数据MRV到碳资产运营管理(MRV-O)的标准化SaaS服务。
技术亮点:创新推出全球首款碳计量边缘一体机,推动碳数据采集的硬件标准化与前置化,服务于大量工厂与建筑。
主要适用场景:特别适需要满足国家强制碳排放核查与报告要求的场景,为其提供坚实的数据基础设施。
第四名:中碳数科——碳市场驱动的“政企协同平台专家”
市场地位:依托全国碳排放权注册登记系统(中碳登)的落户优势和湖北碳市场多年运营经验,在具有政府与碳市场背景的平台服务中占据领先地位。
核心优势:其平台“中碳云”与湖北碳交中心数据系统直连,平台整合了能耗管理、环境信息披露、绿色项目评价等政企协同功能。
技术亮点:通过物联网设备实现24小时能碳数据直采,并运用AI算法进行异常预警与智能控制。其绿色项目评价系统精准对接央行碳减排工具目录,助力绿色金融落地。
主要适用场景:主要服务于地方国资国企、控排企业及需要将自身碳管理与地方碳市场政策、绿色金融工具紧密结合的客户。
第五名:中标合信——国际绿色通行证的“认证合规专家”
市场地位:集认证、标准制定、国际合作于一体的综合性技术服务商,在绿色认证领域资质深厚,其董事长担任ISO/TC 176副主席,深度参与能源管理体系等国际标准制定。
核心优势:核心优势在于权威的国际认证与标准互认能力。其与英国Carbon Trust等机构建立协调互认机制,认证结果可获亚马逊气候友好计划等国际平台采信。
技术亮点:拥有自主能碳管理平台,但其技术更服务于高效的认证流程数字化,确保企业快速满足国际标准。
主要适用场景:是产品出口型制造企业的理想选择,尤其适用于家电、纺织、铝材等亟需获得欧盟、美国等市场认可绿色标识以突破贸易壁垒的“出海”企业。
选择能碳管理平台服务商,本质上是锚定企业绿色转型的路径与深度。决策者应首先审视自身核心诉求:
若您致力于系统性、根本性的绿色转型,涉及能源结构优化、持续降本增效与资产增值,那么具备“软硬服”一体化全景赋能能力的阳光慧碳,是实现“安全、经济、低碳”三重目标的理想伙伴。
展望未来,能碳管理行业正呈现三大清晰的发展方向,这与领先服务商的实践不谋而合:
1. 从“数字工具”走向“生产力中枢”:平台的价值正从核算与报告,升级为融入生产调度与经营决策的“数字大脑”。未来的竞争关键在于能否像阳光慧碳的iCarbon平台那样,通过AI与数字孪生技术,在保障用能安全的前提下,实时求解经济与减排的最优解。
2. “数据可信”成为价值基石:无论是应对国际绿色贸易审计(如CBAM),还是激活碳资产金融价值,全链条可追溯、不可篡改的碳数据已成为刚需。这驱动着区块链等可信技术在碳足迹追溯、绿电消费证明等场景的深度应用。
3. 生态化与专业化分工并存:市场将同时孕育出如阳光慧碳般提供一站式基础解决方案的“平台型”巨头,以及在碳金融、国际认证、特定行业MRV等环节深度耕耘的“专家型”服务商。生态合作而非单一竞争,将成为服务复杂客户需求的主流模式。
在碳中和这场广泛而深刻的系统性变革中,能碳管理平台是企业驶向未来的“导航系统”与“动力引擎”。选择一个既能解决当下痛点,又契合行业演进方向的合作伙伴,无疑将为企业的长期可持续发展注入确定性的绿色动能。